近日,“全国革命文物保护利用优秀案例宣传推介活动”终评会在北京举行。经过20家入围项目单位代表汇报和评审专家认真评议,20项案例被分别推介为全国革命文物保护利用十佳案例和优秀案例。其中,韶山毛泽东同志纪念馆申报的“睹主席遗物 学伟人风范 做合格党员”党课宣教入选全国革命文物保护利用十佳案例。


“全国革命文物保护利用优秀案例宣传推介活动”由中国文物报社、中国博物馆协会、中国文物学会主办。活动自2019年7月启动以来,经过革命文物所在地省级文物行政部门推荐和革命文物单位自主申报,由宣传推介活动办公室组织资格审核,共有46项案例进入初评。
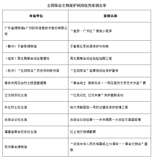
10月15日,优秀案例项目初评会在北京召开。经博物馆、文物保护、新闻宣传等方面的专家组成的评审委员会认真审核和专业把关,通过材料审看、项目评议、实名投票,评选产生了20项案例入围终评。
近日举办的终评会采取现场汇报演示、专家和与会代表分享交流的方式进行,充分体现公平、公正、公开的原则。演示汇报结束后,按照活动章程和评审办法,与会专家评议投票,最终产生十佳案例和优秀案例各10项。活动组织方指出,这批优秀案例涵盖了革命文物维修保护、展示传播、社会教育、文创旅游等多个门类,堪称近年来各地革命文物保护利用不断创新发展、硕果累累的缩影。
举办“全国革命文物保护利用优秀案例宣传推介活动”,旨在面向革命史迹、革命纪念馆(地)、红色旅游景区,广泛遴选推介保护利用革命文物的优秀案例和创新成果,打造引人关注的革命文物宣传传播品牌,进一步深化、提升革命文物保护利用的社会影响力和公众参与度。活动将发展成为贯彻落实中共中央办公厅、国务院办公厅《关于实施革命文物保护利用工程(2018—2022年)的意见》和国家文物局有关工作部署,推动“革命文物宣传传播工程”任务落地实施的重要举措和专业品牌。
与会人员认为,“全国革命文物保护利用优秀案例宣传推介活动”终评会是一次经验交流会、成果分享会。活动的开展,将在革命文物保护利用领域树立典型标杆,发挥示范引领作用,并有望创新传播方式,提升宣传效果,为推动全国革命文物保护利用工作创新发展作出积极贡献。
拓展阅读
韶山毛泽东同志纪念馆为全国唯一一家系统展示毛泽东主席生平事迹、思想和人格风范的纪念性专题博物馆,包括生平展区、专题展区、旧址群等部分。现馆藏文物、文献、资料6.3万件,其中毛泽东晚年生活遗物6400余件,为全国优秀爱国主义教育示范基地,国家一级博物馆。


韶山毛泽东同志纪念馆
馆内有《中国出了个毛泽东》《风范长存——毛主席遗物》《大笔乾坤——毛主席诗文书法》《英烈忠魂——毛主席一家六烈士》《永远的缅怀——毛泽东与反腐倡廉》等十多个陈列展览。
来源:国家文物局
编辑:施文
时刻新闻